Launching a Pico Balloon!
Over the last few months I’ve been working on building a pico balloon payload for the university society I’ve been president of, TinkerSoc.
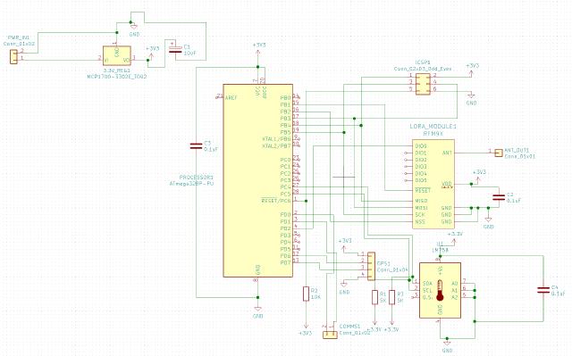
This has been my first foray into designing PCBs and writing code for (just) the ATMega328PU, so it’s taken a little while! For communications, I decided LoRa (the 433MHz version, and not to be confused with LoRaWAN - this is raw LoRa) would be the best choice - it’s in the licence free ISM band, modules are relatively cheap and it has great range. For processing the ATMega328PU was chosen simply because I have experience with the Arduino ecosystem. For temperature, the LM75B was chosen - again because I have experience with it. And the serial Ublox NEO6M GPS modules, which are very easy to find cheaply on Aliexpress were chosen simply because of their price.
I did a little testing with LoRa modules between two Arduinos before starting out to check they’d be right for the project. I also found the loratracker project - and was intially going to just build one of their boards, but thought it would be more fun to build my own.
Here’s the schematic for my board:
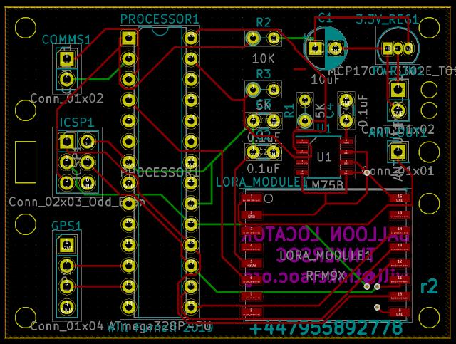
And here’s the routed PCB (fills hidden):
I used JLCPCB for the PCB fabrication - again because of cost - the boards that they produced seem good to me! Here’s the fabritcated PCB:
And here’s it assembled!
Unfortunately, after many days of testing, it was determined that this payload would not be launchable by the time that we wanted - end of term. This is because the data the GPS was sending was not being processed properly by the hardware/software. The probable cause of this is the use of the internal oscialltor on the ATMega, causing problems with the serial timing.
Actually launching!
Instead of using this board for the launch, we used an ESP8266, the same GPS module and a spare LoRa module (not an RFM96W - but it worked fine). We immediately found, within a day of work, that all these components worked well together when powered via a power supply!
Here’s the map of where the payload went: https://willfurnell.com/cool_stuff/map.html